油价下跌?特拉斯将出任英国首相,承诺批准约130份北海油气钻探许可证

油价下跌?特拉斯将出任英国首相,承诺批准约130份北海油气钻探许可证

2022/09/06

英国外长特拉斯在击败苏纳克获得保守党领导权之后将成为英国新任首相,她承诺制定...

欧盟国家将共同购买天然气?马克龙:法国赞成!德国两座核电站延迟退役

欧盟国家将共同购买天然气?马克龙:法国赞成!德国两座核电站延迟退役

2022/09/06

在俄罗斯无限期停止运行其通往欧洲大陆的最大天然气管道“北溪1号”后,周一(...

今年铂金过剩增至97.4万盎司,但仍受到良好支撑!

今年铂金过剩增至97.4万盎司,但仍受到良好支撑!

2022/09/06

铂金成功地守住了每盎司800美元左右的关键长期支撑位。目前,世界铂金投资委员...

欧佩克+意外减产10万桶/日,美油一度突破90关口

欧佩克+意外减产10万桶/日,美油一度突破90关口

2022/09/06

周一(9月5日)布油尾盘上涨2.38%,报收95.23美元/桶。在OPEC+...

9月6日财经早餐:强势美元持续刷新二十年新高,英国新首相上台致力于削减税收,OPEC+同意减产

9月6日财经早餐:强势美元持续刷新二十年新高,英国新首相上台致力于削减税收,OPEC+同意减产

2022/09/06

北京时间周二(9月6日)亚市早盘,美元指数交投于109.81附近,美元周一再...

现货黄金反弹受限,鲍威尔或将对该预期作出回应

现货黄金反弹受限,鲍威尔或将对该预期作出回应

2022/09/05

周一(9月5日),现货黄金延续上个交易日反弹走势,但美元指数强势依旧,创20...

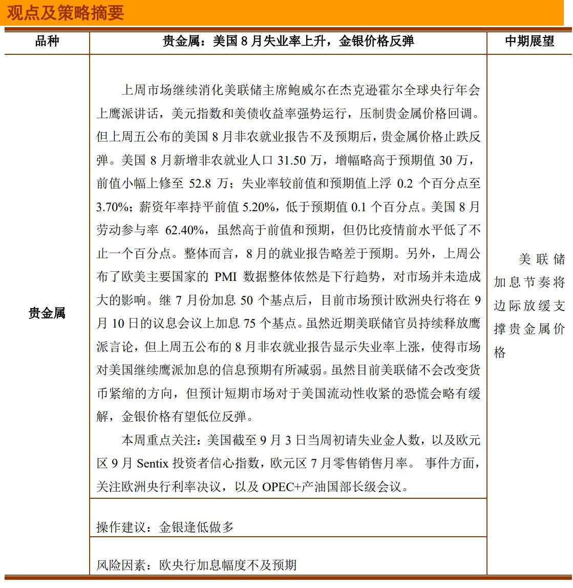
铜冠金源金银周报:美国8月失业率上升,金银价格反弹

铜冠金源金银周报:美国8月失业率上升,金银价格反弹

2022/09/05

上周市场继续消化美联储主席鲍威尔在杰克逊霍尔全球央行年会上鹰派讲话,美元指数...

铜冠金源原油周报:地缘政治影响,油价或继续震荡

铜冠金源原油周报:地缘政治影响,油价或继续震荡

2022/09/05

上周国际油价总体呈震荡下行趋势,有多个交易日连续大幅回落。主要原因在于地缘政...

中辉期货股指日报20220905:外盘冲击市场情绪,指数缩量调整

中辉期货股指日报20220905:外盘冲击市场情绪,指数缩量调整

2022/09/05

股指:外盘冲击市场情绪,指数缩量调整截止9月5日周一收盘,上证指数涨0.42...

三立期货:股指暂时回避,金银筑底为主,原油震荡走势(20220905收评)

三立期货:股指暂时回避,金银筑底为主,原油震荡走势(20220905收评)

2022/09/05

股指期货:两市量能依旧在7000亿元之上,上证综指接近重回3200点 【今...

国际油价涨逾2%,受益OPEC+减产预期,但须警惕两大风险

国际油价涨逾2%,受益OPEC+减产预期,但须警惕两大风险

2022/09/05

周一(9月5日),国际油价涨逾2%,因投资者关注石油输出国组织及其合作伙伴(...

NYMEX原油短线上看90美元

NYMEX原油短线上看90美元

2022/09/05

周一(9月5日),国际油价涨逾2%,因投资者关注石油输出国组织及其合作伙伴(...